问鼎娱乐下载链接入口 安卓手机如何修改微信运动步数

下面给大家分享一下安卓端微信运动步数如何修改?这里我们首先下载春雨计步器和春雨计步器修改器问鼎娱乐电子游戏,然后进行以下操作。 1、第一步打开下载并安装的【春雨计步器】。 2、第二步,点击下方的【更多】-【微信登录】。 3.第三步,小编这里有一个微信克隆,所以需要进行选择。如果您没有微信克隆,可以跳过此步骤。 4、第四步,系统会跳转到微信...
日期: 栏目:行业新闻 阅读:366

问鼎娱乐电子游戏 一个人怎么做仰卧起坐

一个人可以借助一些可以放在家里的健身器材,通过压脚的方式自己做仰卧起坐。经过一个夏天的吃喝睡,现在肚子上已经长了一层厚厚的脂肪。快开学了,我想快速减掉肚子上的赘肉,所以我打算做仰卧起坐来瘦肚子!但家里只有我一个人,所以我就通过这个方法一个人做了仰卧起坐。让我告诉你如何单独完成。 1.你可以通过做仰卧起坐来达到你的目标 仰卧起坐板是仰卧起坐...
日期: 栏目:行业新闻 阅读:286

问鼎娱乐下载入口 带计步器的多媒体装置及其控制方法

专利名称:具有计步器的多媒体装置及其控制方法 具有计步器的多媒体装置及其控制方法 技术领域: 本发明涉及一种多媒体设备,尤其涉及一种具有计步器的多媒体设备及其控制方法。 背景技术: 随着电子技术的发展,多媒体设备变得越来越便携。因此,人们可以随身携带多媒体设备来方便地收听音频或观看视频节目。 为了增加多媒体设备的功能,人们在多媒体设备上添...
日期: 栏目:行业新闻 阅读:327

问鼎娱乐电子游戏 OMRON欧姆龙HJ-301 电子计步器使用说明书.PDF

有关如何使用产品的问题,请联系我们的健康咨询室 上海 北京 广州 电话:021 电话:010 电话:020 成都 沉阳 济南 电话:028 电话:024 电话:0531 武汉 福州 南京 电话:027 电话:0591 电话: 025 天津 西安 杭州 电话:022 电话:029 电话:0571 哈尔滨 重庆 昆明 电话:0451 电话:0...
日期: 栏目:行业新闻 阅读:305

问鼎娱乐官网下载 健身房仰卧起坐健身器械使用

在追求健康和完美身材的过程中,仰卧起坐无疑是一种流行的训练方法。它不仅可以有效锻炼我们的腹部肌肉,还可以提高身体的灵活性和协调性。然而,在健身房如何使用仰卧起坐器材才能达到最佳的训练效果呢?以下是在健身房使用卷腹机的一些指南。 1.选择合适的仰卧起坐设备 健身房里的仰卧起坐机种类很多,从简单的无辅助机器到具有各种功能调节的高级机器。对于初...
日期: 栏目:行业新闻 阅读:314

问鼎娱乐官网下载 【师徒结对】携手成长,师父带你一起飞

为促进青年教师快速成长 迅速成长为“全才” 第23届“师徒结对”仪式正式开始! 导师带徒弟,我们不是吹牛! 这是“心”与“新”的契约 请跟随小编来看看现场吧! 8月30日下午问鼎娱乐官网下载,鄞州区实验小学教育集团第二十三届“师徒结对”仪式在区实验小学南校区雅学楼一楼报告厅隆重举行。 活动伊始问鼎娱乐,学校工会主席陈美萍老师宣读了教师...
日期: 栏目:行业新闻 阅读:375

问鼎娱乐电子游戏 智能手机计步器,肥胖率,城市规划,这三者如何联系在一起?

根据本周在线发表在《自然》杂志上的一项新研究《大规模体育活动数据揭示全球活动不平等》,确定一个国家的体育活动分布与城市的步行能力之间的不一致程度比单独使用平均体育活动更能预测肥胖率。这些发现对全球卫生政策和城市规划具有影响问鼎娱乐官网下载,并突出了不平等的身体活动对身体活动和健康的影响。 为了控制缺乏身体活动的全球传播问鼎娱乐,了解控制...
日期: 栏目:行业新闻 阅读:407

问鼎娱乐 【可穿戴计步器】基于Mind+掌控板入门教程10

点击上方“蘑菇云创作”关注我们 很多人都喜欢跑步运动,跑步可以在流汗的同时释放压力。跑步时,有些人会佩戴计步器来了解自己走了多少步。 接下来,我们将利用控制板制作一个可以表达自己个性的可穿戴计步器。 项目实例 使用控制板自带的三轴加速度传感器(如下图)制作计步器问鼎娱乐下载链接入口,在屏幕上显示步数,通过LED灯的亮灭指示计步器是否...
日期: 栏目:行业新闻 阅读:383

问鼎app官网下载安装 我为什么不用计步器

我今天早上六点开始跑马来西亚线的半英里。然而,在奔跑的过程中,我却开小差了。 很多人问我跑步时脑子里在想什么。村上春树这样回答:“冷的时候想冷的东西,热的时候想热的东西。”这个回答也够巧妙的。说实话,跑步确实不是一个思考的好时机。跑步就是一切。 不过今天想到了昨天在朋友圈看到的一款计步APP的分享。类似的软件还有很多,朋友圈里每天都有排名...
日期: 栏目:行业新闻 阅读:337

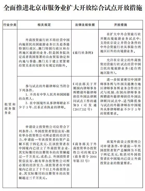
问鼎娱乐官网下载 国务院关于全面推进北京市服务业扩大开放综合试点工作方案的批复

国务院关于全面推进北京市服务业扩大开放综合试点工作方案的批复 国函[2019]16号 北京市人民政府、商务部: 你关于继续开展并全面推进北京市服务业扩大开放综合试点的请示收悉。现同意答复如下: 一、同意继续开展并全面推进北京市服务业扩大开放综合试点,为期三年,自批准之日起。我们原则同意《全面推进北京市服务业扩大开放综合试点工作方案》(以下...
日期: 栏目:行业新闻 阅读:375